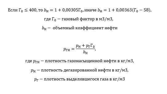
Расчет плотности газонасыщенной нефти

Расчёт плотности газонасыщенной нефти необходим для оценки основных физических параметров нефти, включая плотность, вязкость, модуль объёмной упругости, количество свободного и растворённого газа в нефти.

Это важно для исследования режимов при перекачке газонасыщенных нефтей и разработки моделей, разработанных для перекачки такой нефти. Также расчёт плотности помогает определить энергетические и кавитационные характеристики центробежных насосов, используемых для перекачки газонасыщенной нефти.

Ещё одна цель расчёта плотности газонасыщенной нефти — оценка изменения её объёма под воздействием различных факторов. Это нужно, так как такие изменения влияют на оценку разведанных запасов нефти, параметры технологических объектов нефтепромыслов и трубопроводов, транспортирующих нефть в газонасыщенном состоянии.

Расчет плотности нефти

Расчет плотности газонасыщенной нефти

Результаты

Плотность дегазированной нефти (кг/м3) Плотность выделившегося газа (кг/м3) Газовый фактор (м3/м3) Объемный коэффициент нефти Плотность газонасыщенной нефти (кг/м3) Действие